Overview

Knowa is a chatbot web assistant that provides information on Registration Management Professional (RMP) educational courses, including cancellations, confirmation, rescheduling policies, and user-friendly clarifications of complicated DMV terminology. Additional features of the bot are specific to several websites owned by Motor Vehicle Software Corporation (MVSC); for example, making a demo appointment or claiming gift swag during giveaways.The goal for the project was to reduce the number of phone calls and decrease additional workload on customer support representatives, while at the same time increasing user satisfaction for consumer and business sides with the help of a chatbot.

Role

UX Designer

Client

MSVC

Responsibilities

  • Research
  • Business Requirements
  • Information Architecture
  • User Flow
  • Usability Testing
  • DMV Terminology Database

Timeline

2.5 months

Research

Platform Research

Comparative analysis of existing technologies on the market led to data collection of those solutions’ features, capabilities, and pricing. Also, it was essential to clarify the extent of service we would be able to provide with a chatbot solution.


User Research

I reached out to the sales team and asked them to complete a simple form that I created so that I could better understand when and why consumers contacted the sales department.


Gathering Business Requirements through Stakeholder Interviews

In addition to product research, I facilitated stakeholder interviews and sessions with core team members to get a better sense of individual stakeholder goals, preferences, concerns, expectations, and attitudes toward the project. It was decided to build a linear, hard-coded conversation flow.

Process

Information Architecture

I started with brainstorming and going through existing products that are industry-specific to the DMV, identifying all reasons for a client call. I invited industry experts to guide me in this process.

Informational Clusters

I created content boards in MURAL and shared with several industry experts for collaboration. Together we worked on identifying informational clusters based on user problems, subject matter that was then further branched into industry type and specific terms, or a DMV rule.

Experience Design

I identified three groups of messaging triggers as the anchor components for the developing system:

Messaging Trigger Types (Design)

  • Intro Actions – Messages triggered when a user submits a request, and the conversation begins.
  • System Actions – Messages triggered when an automated action takes place within the conversation.
  • User Actions – Messages triggered when a user executes a response within the conversation.


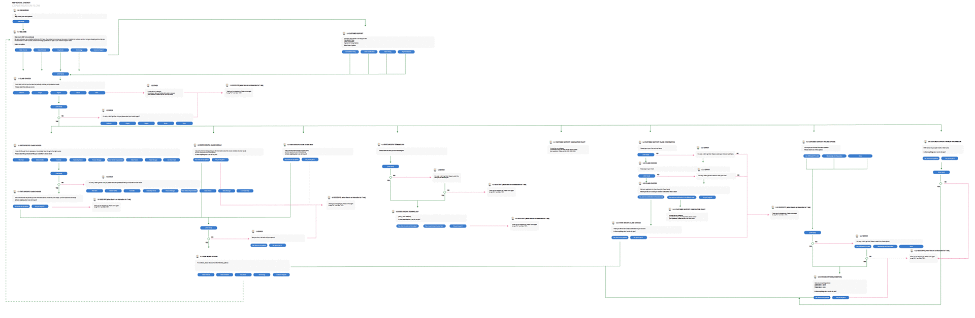
Messaging User Flow

The flow diagram was created based on a high-level process flow I made earlier; this flow was used by the developer to assemble the first functional prototype for further testing.

This is an example of the conversational flow for upcoming rmpschool.com

This is an example of the conversational flow for the upcoming feesduedate.com:

Content Strategy

UI specifications were created in an Excel document to enhance transparency and collaboration among all parties.

Iterations

In this phase of the application, we developed a beta version of the chatbot and conducted usability testing. Users could visit the beta site, select the subject type, and receive a quick response. The content and user experience continued to be tested and refined.



Project Takeaways

Our goal was completed. Secondary gains of this project were the formalization of the DMV terminology database, and using Confluence to update content for the states of California, Oregon, Virginia, and Illinois.

I appreciated the opportunity to work with dedicated, passionate professionals to help meet a hard deadline and receive great feedback on our team initiative.

User Feedback